Статьи по тегу #неврологические заболевания

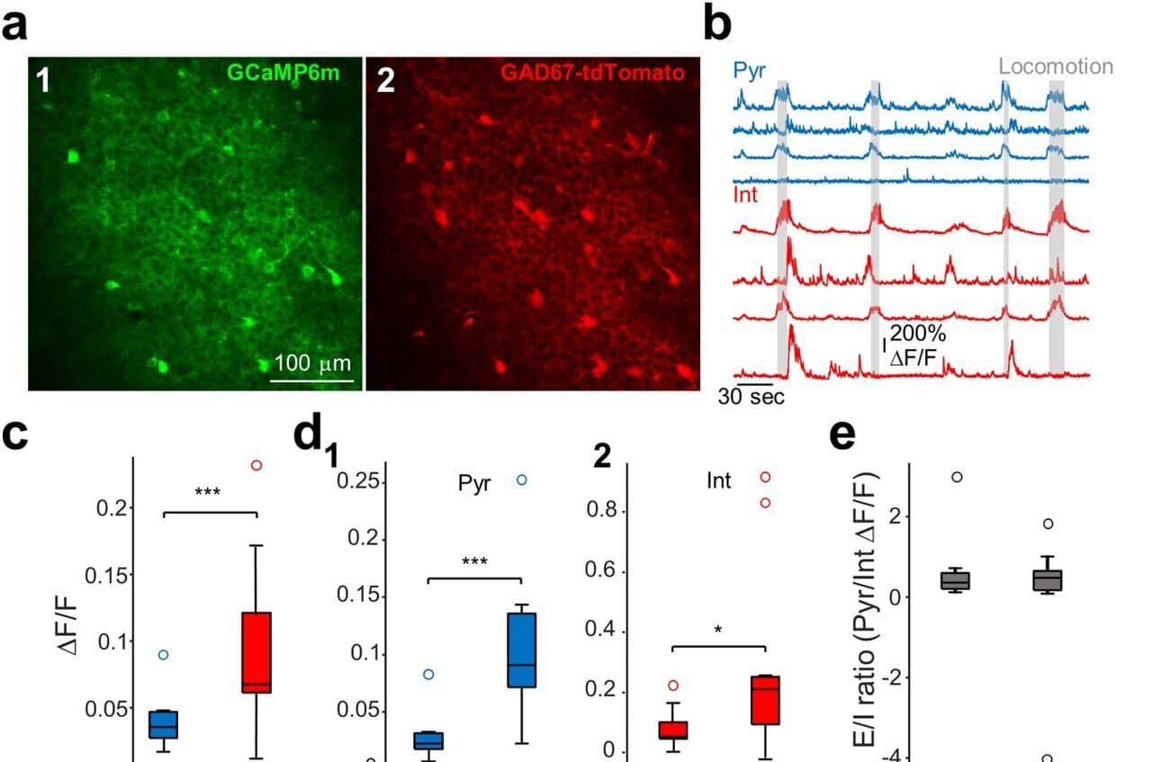
Активность тормозных и возбудимых нейронов в области гиппокампа (CA1) у мышей  / © PLOS Biology (2024)
Нейробиологи выяснили, какие клетки регулируют мозговую активность в гиппокампе   Биология

Эксперимент на мышах показал, что тормозные нейроны (интернейроны) играют ключевую роль в гиппокампе — области головного мозга, ответственной за формирование эмоций, память и ориентацию в пространстве. Ранее считалось, что интернейроны …

  Любовь Соковикова

  27.11.2024

Кадры из американского телесериала «Игра престолов» / © Warner Bros. Domestic Television Distribution
Кадры из «Игры престолов» помогли в изучении слепоты на лица   Медицина

Во многих прошлых исследованиях, посвященных прозопагнозии — расстройству восприятия, при котором люди не могут различать лица окружающих — ученые использовали статичные двухмерные изображения. Специалисты из Йоркского университета (Великобритания) выбрали другой …

  Юлия Трепалина

  24.07.2024

© Darryl Dyck / Keystone Press Agency
Канадским ученым запретили расследовать случаи неизвестного неврологического заболевания. Чиновников обвинили в замалчивании проблемы   Медицина

Случаи «загадочного» неврологического заболевания начали регистрировать с 2015 года. С тех пор число пациентов, предположительно, превысило 200 человек.

Микробиолог Майкл Култхарт (Michael Coulthart), возглавляющий систему эпиднадзора за болезнью Крейтцфельдта — …

  Мария А.

  04.06.2024

© OpenAI’s DALL·E
Неврологи проследили связь между слепотой на лица и другими расстройствами   Медицина

Прозопагнозией, или лицевой слепотой, называют нарушение в работе мозга, при котором люди не могут различать лица, в том числе родственников и друзей. Из прошлых исследований известно, что прозопагнозия может быть …

  Юлия Трепалина

  02.02.2024

Популярные категории

Популярные статьи